rm_control
Loading...
Searching...
No Matches
data.h File Reference
#include <ros/ros.h>
#include <unistd.h>
#include <serial/serial.h>
#include <nav_msgs/Odometry.h>
#include <sensor_msgs/JointState.h>
#include <std_msgs/Float64.h>
#include <std_msgs/Int8MultiArray.h>
#include <tf2_ros/buffer.h>
#include <tf2_ros/transform_listener.h>
#include <tf2_geometry_msgs/tf2_geometry_msgs.h>
#include "std_msgs/UInt32.h"
#include "rm_msgs/VisualizeStateData.h"
#include "rm_referee/common/protocol.h"
#include <rm_msgs/ShootCmd.h>
#include <rm_msgs/ShootState.h>
#include <rm_msgs/DbusData.h>
#include <rm_msgs/StateCmd.h>
#include <rm_msgs/EventData.h>
#include <rm_msgs/GimbalCmd.h>
#include <rm_msgs/RobotHurt.h>
#include <rm_msgs/ShootData.h>
#include <rm_msgs/DartStatus.h>
#include <rm_msgs/ChassisCmd.h>
#include <rm_msgs/GameStatus.h>
#include <rm_msgs/RfidStatus.h>
#include <rm_msgs/EngineerUi.h>
#include <rm_msgs/GameRobotHp.h>
#include <rm_msgs/BalanceState.h>
#include <rm_msgs/DartClientCmd.h>
#include <rm_msgs/ActuatorState.h>
#include <rm_msgs/MapSentryData.h>
#include <rm_msgs/RadarMarkData.h>
#include <rm_msgs/PowerHeatData.h>
#include <rm_msgs/GimbalDesError.h>
#include <rm_msgs/BulletAllowance.h>
#include <rm_msgs/GameRobotStatus.h>
#include <rm_msgs/ManualToReferee.h>
#include <rm_msgs/ClientMapSendData.h>
#include <rm_msgs/RobotsPositionData.h>
#include <rm_msgs/DartInfo.h>
#include <rm_msgs/StatusChangeRequest.h>
#include <rm_msgs/ClientMapReceiveData.h>
#include <rm_msgs/SupplyProjectileAction.h>
#include <rm_msgs/IcraBuffDebuffZoneStatus.h>
#include <rm_msgs/GameRobotPosData.h>
#include "rm_msgs/SentryInfo.h"
#include "rm_msgs/SentryCmd.h"
#include "rm_msgs/RadarInfo.h"
#include "rm_msgs/RadarCmd.h"
#include "rm_msgs/Buff.h"
#include "rm_msgs/TrackData.h"
#include "rm_msgs/SentryAttackingTarget.h"
#include "rm_msgs/RadarToSentry.h"
#include "rm_msgs/RadarWirelessEnemyRobotPos.h"
#include "rm_msgs/RadarWirelessEnemyRobotHp.h"
#include "rm_msgs/RadarWirelessEnemyProjectileAllowance.h"
#include "rm_msgs/RadarWirelessEnemyCoinAndFieldStatus.h"
#include "rm_msgs/RadarWirelessEnemyRobotBuff.h"
#include "rm_msgs/RadarWirelessEnemyCallSign.h"
#include <rm_msgs/PowerManagementSampleAndStatusData.h>
#include <rm_msgs/PowerManagementSystemExceptionData.h>
#include <rm_msgs/PowerManagementInitializationExceptionData.h>
#include <rm_msgs/PowerManagementProcessStackOverflowData.h>
#include <rm_msgs/PowerManagementUnknownExceptionData.h>
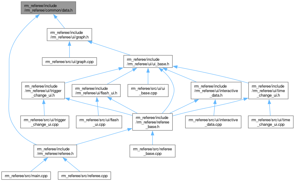
This graph shows which files directly or indirectly include this file:

Go to the source code of this file.

Classes

struct  rm_referee::CapacityData
 
class  rm_referee::Base
 

Namespaces

namespace  rm_referee